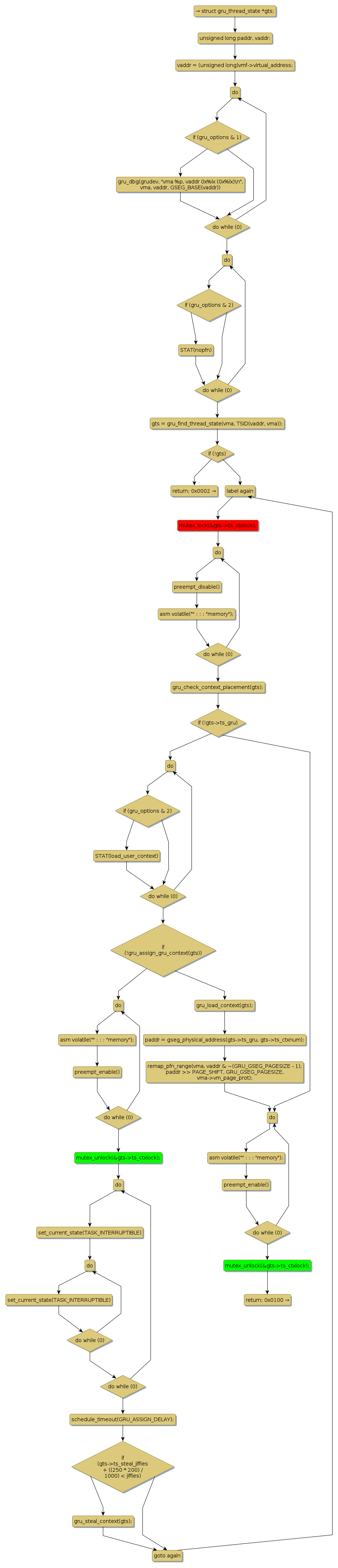
Instance Verification Kit (IVK)
mutex lock @ [25537+29+/linux-3.19-rc1/drivers/misc/sgi-gru/grumain.c]
Instance Signature: ts_ctxlock
|
The Matching Pair Graph:
|
|
Function Name
|
Control Flow Graph (CFG)
|
Events Flow Graph (EFG)
|
Source Correspondence
|
|
gru_fault
|
|
|
[25100+9+/linux-3.19-rc1/drivers/misc/sgi-gru/grumain.c]
|